○小野市空家等の適正管理に関する条例施行規則
平成24年12月27日
規則第42号
(趣旨)
第1条 この規則は、小野市空家等の適正管理に関する条例(平成24年小野市条例第16号。以下「条例」という。)の施行に関し、必要な事項を定めるものとする。
(平成28規則16・一部改正)
(定義)
第2条 この規則で使用する用語の意義は、条例で定める用語の意義による。
(平成28規則16・一部改正)
2 調査会は、市長が指名した職員で構成し、別表第1のとおりとする。
3 調査会の構成員が携帯する条例第5条第3項に規定する身分を証する証明書は、小野市職員の身分証明書に関する規程(昭和36年小野市訓令第1号)第1条に規定する身分証明書とする。
(平成28規則16・令和5規則24・一部改正)
(調査会の所掌事務)
第5条 調査会は、次の各号に掲げる事務を所掌する。
(2) 前号の調査結果について、調査報告書を作成すること。
(平成28規則16・令和5規則24・一部改正)
(調査会の運営)
第6条 調査会の事務局は地域振興部まちづくり課に置き、会長はまちづくり課長とする。
2 会長は、調査会を招集し、調査会の構成員に前条第1号に規定する立入調査等を命ずることができる。
3 前条第2号に規定する調査報告書の作成に当たっては、調査会の構成員の過半数以上の合議によらなければならないものとする。
(平成28規則16・令和7規則14・一部改正)
(立入調査等事前通知)
第7条 市長は、立入調査等を実施する場合には、その7日前までに、立入調査等実施通知書(様式第2号)により、空家等の所有者に通知しなければならない。この場合において、所有者を確知することができないとき、又はその所有者の所在を確知することができないときは、公示の方法により、これを行うことができる。
(平成28規則16・一部改正)
(審査会の設置)
第8条 調査会が行った空家等の立入調査等に基づき、当該空家等の特定空家等認定審査等を行うため、特定空家等認定審査会(以下「審査会」という。)を置く。
2 審査会の構成員は、別表第2のとおりとする。
(平成28規則16・一部改正)
(審査会の所掌事務)
第9条 審査会は、次の各号に掲げる事務を所掌する。
(1) 調査会から提出された調査報告書に基づき、特定空家等と認定するか否かの審査を行い、その結果を市長に報告すること。
(2) 特定空家等認定リスト(様式第3号)に掲載された空家等について、除却、修繕その他必要な措置について検討を行い、空家等対策の推進に関する特別措置法(平成26年法律第127号。以下「法」という。)第14条第2項及び第3項の規定に基づく勧告及び命令すべき内容を市長に報告すること。
(3) 法第14条第6項の規定に基づく意見の聴取を行うこと。
(平成28規則16・一部改正)
(審査会の運営)
第10条 審査会に会長及び副会長を置き、副会長は会長を補佐し、会長に事故あるときは、これを代理する。
2 審査会の会長には副市長を充て、会長が会議を招集する。
3 審査会は、その構成員の3分の2以上の出席がなければ、これを開催することができない。
4 審査会は、必要に応じて関係者の出席を求めることができる。
5 審査会の会議は、非公開とする。ただし、法令に定めのあるとき又は審査会が特に必要と認めるときは、公開することができる。
(平成28規則16・一部改正)
(自治会への通知)
第11条 市長は、審査会の審査結果を、それぞれの地域の自治会に対し、特定空家等認定審査結果通知書(様式第4号)により、通知するものとする。
(平成28規則16・一部改正)
(特定空家等跡地の有効活用)
第12条 条例第7条第1項に規定する特定空家等撤去に要する費用に係る自治会への補助金の交付については、市長が別に定める。
(平成28規則16・一部改正)
(平成28規則16・一部改正)
(令和5規則24・全改)
(勧告)
第15条 市長は、法第13条第2項の規定による勧告を行おうとする場合は、空家等の適正管理勧告書(様式第9号)により行うものとする。
2 市長は、法第22条第2項の規定による勧告を行おうとする場合は、空家等の適正管理勧告書(様式第10号)により行うものとする。
3 勧告を行う場合の相当な期限とは、90日を限度として、除却、修繕等に必要な措置が施工可能な期限とする。
(平成28規則16・令和5規則24・一部改正)
(命令)
第16条 市長は、法第22条第3項の規定による命令を行おうとする場合は、空家等の適正管理命令書(様式第11号)により行うものとする。
2 命令を行う場合の相当な期限とは、60日を限度として、除却、修繕等に必要な措置が施工可能な期限とする。
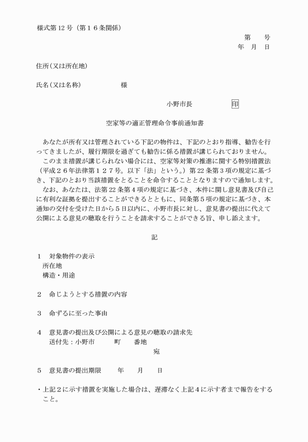
3 市長は、法第22条第4項の規定による通知を行おうとする場合は、空家等の適正管理命令事前通知書(様式第12号)により行うものとする。
5 市長は、法第22条第6項の規定による意見の聴取を行うときは、意見聴取機会実施通知書(様式第15号)により行うものとする。
(平成28規則16・令和5規則24・一部改正)
5 市長は、代執行に要した費用の徴収告知を行うときは、代執行を受けた者に対し、代執行の完了した日から20日以内に納付額告知書(様式第22号)により通知するものとする。
(平成28規則16・旧第19条繰上・一部改正、令和5規則24・一部改正)
(補則)
第18条 この規則に定めるもののほか必要な事項は、市長が別に定める。
(平成28規則16・旧第20条繰上)
附則
この規則は、平成25年1月1日から施行する。
附則(平成28年5月17日規則第16号)
この規則は、公布の日から施行し、改正後の小野市空き家等の適正管理に関する条例施行規則の規定は、平成28年4月1日から適用する。
附則(平成29年7月11日規則第18号)
この規則は、公布の日から施行し、改正後の小野市空家等の適正管理に関する条例施行規則の規定は、平成29年4月1日から適用する。
附則(令和5年12月28日規則第24号)
この規則は、公布の日から施行する。
附則(令和7年4月21日規則第14号)抄
(施行期日)
1 この規則は、公布の日から施行し、改正後の小野市事務分掌規則の規定は、令和7年4月1日から適用する。
別表第1(第4条関係)
(平成28規則16・全改、平成29規則18・令和5規則24・令和7規則14・一部改正)
空家等実態調査会
所属職名 | |
総合政策部 | 企画政策リーダー |
総務部 | 総務課長 市民サービス課長 税務課長 |
市民安全部 | くらし安心リーダー 生活環境リーダー |
市民福祉部 | 市民課長 |
地域振興部 | まちづくり課長 道路河川課長 |
消防本部 | 予防課長 |
別表第2(第8条関係)
(平成28規則16・全改、平成29規則18・一部改正)
特定空家等認定審査会
職名 | |
会長 | 副市長 |
総合政策部長 | |
総務部長 | |
市民安全部長 | |
市民福祉部長 | |
地域振興部長 | |
消防長 | |
(平成28規則16・全改、令和5規則24・一部改正)

(令和5規則24・全改)

(令和5規則24・全改)

(平成28規則16・全改)

(平成28規則16・全改、令和5規則24・一部改正)

(令和5規則24・全改)

(令和5規則24・全改)

(令和5規則24・追加)

(令和5規則24・追加)

(令和5規則24・追加)

(平成28規則16・全改、令和5規則24・旧様式第8号繰下・一部改正)

(平成28規則16・追加、令和5規則24・旧様式第9号繰下・一部改正)

(平成28規則16・追加、令和5規則24・旧様式第10号繰下・一部改正)

(平成28規則16・追加、令和5規則24・旧様式第11号繰下・一部改正)

(平成28規則16・追加、令和5規則24・旧様式第12号繰下・一部改正)

(平成28規則16・追加、令和5規則24・旧様式第13号繰下・一部改正)

(平成28規則16・全改・旧様式第12号繰下、令和5規則24・旧様式第14号繰下)

(平成28規則16・全改・旧様式第13号繰下、令和5規則24・旧様式第15号繰下)

(令和5規則24・追加)

(平成28規則16・旧様式第14号繰下・一部改正、令和5規則24・旧様式第17号繰下)

(令和5規則24・追加)

(平成28規則16・旧様式第15号繰下・一部改正、令和5規則24・旧様式第18号繰下・一部改正)
